伟德官网荣获2018-2021年度优秀医学学术论文三等奖

作者:来源: 发布时间:2021-08-18点击数:

本网讯 伟德bv国际体育是全国高校艾滋病防治教育的试点高校,作为全省首家艾滋病防控教育基地(青春健康俱乐部)的建设单位,在省教育厅、省卫健委、省计生协和团省委的指导下,一直坚持以“护航青春,助力成长”的工作理念开展大学生青春健康教育和艾滋病防控宣传教育。

本次论文评审工作是由贵州省防艾协会组织流行病学、卫生统计学、社会学、疾病预防控制、临床诊疗等相关领域专家对参评论文进行评审。伟德官网是所有参评单位中唯一一家高校,论文是以大学生青春健康教育和艾滋病防控教育为研究内容。获奖论文是由学工部综合科官鹏飞(防艾基地(青春健康俱乐部)、校红丝带防艾社团指导教师)撰写的。

伟德官网将立德树人的根本任务融入青春健康教育的各个环节中,延长青春健康工作的手臂,扩展青春健康服务的半径,将健康贵州行动落实到位、组织到位、实效到位。

文/图 官鹏飞 审核/王珏

关于2018~2021年度优秀医学学术论文评审结果公示

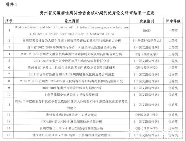
贵州省艾滋病性病防治协会核心期刊优秀论文评审结果一览表

贵州省艾滋病性病防治协会一般期刊优秀论文评审结果一览表

 

上一条: 喜报:伟德官网健身气功参赛队喜获十四届全运会三等奖

下一条: 伟德官网在全国第六届大学生艺术展演中喜获佳绩